当前位置:首页 > 什么都值得读 > 正文

雷军1992年发表的计算机论文

提起雷军,相信大家都非常熟悉了,90年代初毕业于武大计算机系,后来一路创业,现如今在相应领域的成就也有目共睹。

雷军1992年发表的计算机论文

之前咱们这里也分享过雷军早年间写的文字博客,他曾在早期博客中讲述了自己的编程之路,以及当年作为一名程序员的经历和想法。

不得不说,他写的一些文字读起来还是非常务实的,同时也让人内心感觉颇为平静。

还记得今年暑假的时候,雷军写的代码曾经上过一波热搜。

雷军1992年发表的计算机论文

这不就在最近,网上曝光的一份雷军发表于1992年的期刊论文又在网络上引起了热议。

出于好奇,这里也把这篇论文下载下来瞅了一眼。

雷军1992年发表的计算机论文

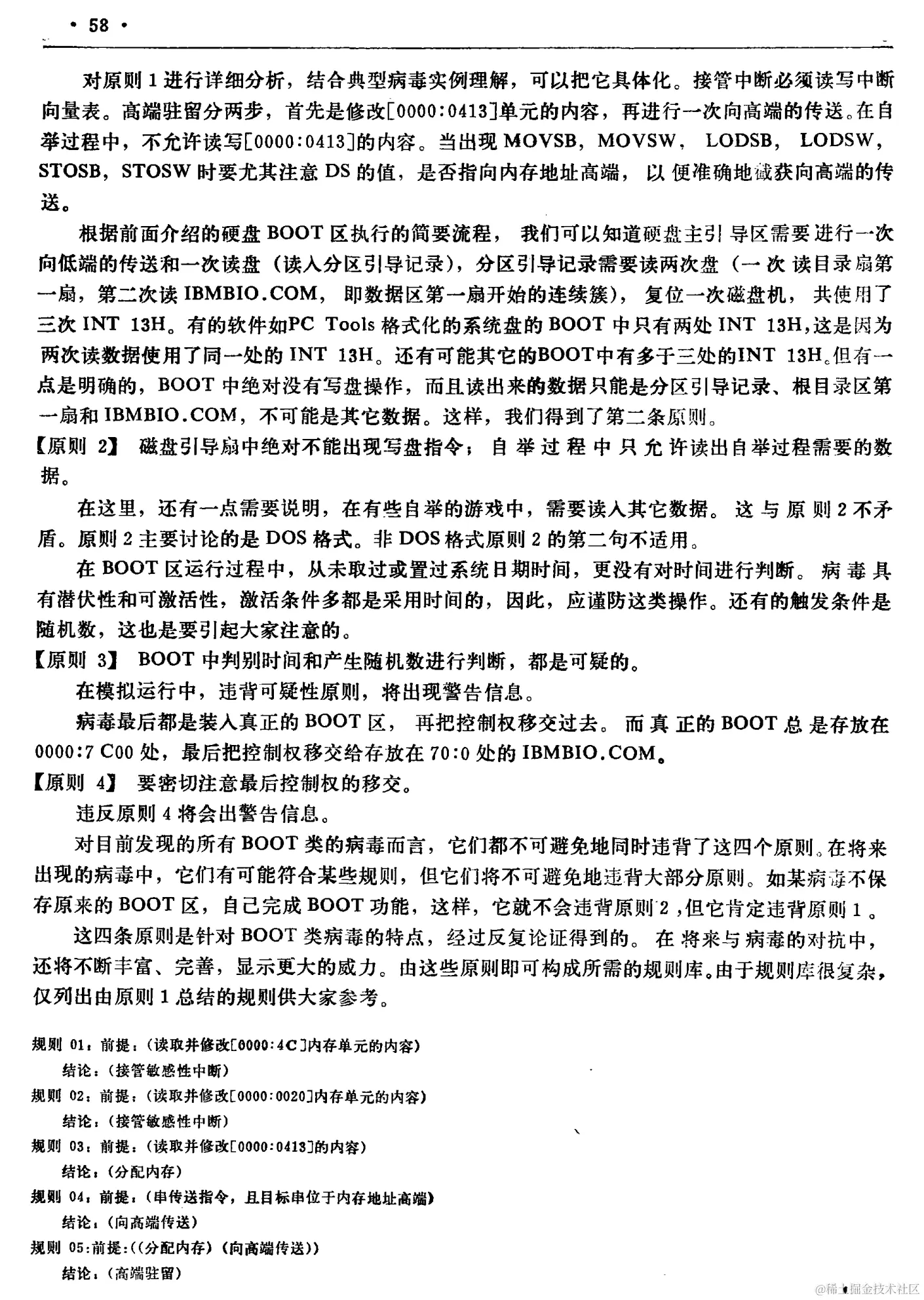
这篇论文的题目为:《计算机病毒判定专家系统原理与设计》,发表于1992年第8期的《计算机研究与发展》期刊之上,一共8页。

论文主要内容是详细描述了一种计算机病毒判定专家系统的原理与设计方法。

雷军1992年发表的计算机论文

看了一下内容会发现,文章和代码相关的论述部分都是基于汇编语言来描述的。

雷军1992年发表的计算机论文

论文中有提到说文中这种智能判定方法会优于传统的检测方法,并且在准确率和普适性上也具备优势。

而且值得注意的是,论文的结束语中有提到,关于这种方法,目前国内外文献上尚未提及,且参考文献略。

雷军1992年发表的计算机论文

难怪不少网友表示雷总在技术这一块确实没的说,就连华为副总裁李昌竹在微博上都转发并称赞了一波。

雷军1992年发表的计算机论文

平时在网上时不时会看到有关雷军技术水平到底如何的讨论帖。

其实看看看看雷军早年间写的代码、发表的论文、以及出过的书,相信心里基本就有答案了。

雷军1992年发表的计算机论文

早在十几年前,微博上就曾流传过雷军早年所写的那段汇编代码。

雷军1992年发表的计算机论文

想想30多年前,当时个人电脑都尚未普及,操作系统都还是DOS的年代,机器硬件水平和性能都十分受限,为了满足某些开发需求,可以说对编码的程序员提出了非常苛刻的要求。

开发者往往只能使用非常底层的编程语言去实现某些程序,同时还需要把代码优化做到极致,这就非常考验程序员的基本功和编程底子。

而雷军作为老一代程序员,在这方面可以说是当之无愧的楷模了。

文章的最后也附上这篇雷军发表于1992年的论文完整版,这里也分享给大家。

雷军1992年发表的计算机论文

雷军1992年发表的计算机论文

雷军1992年发表的计算机论文

雷军1992年发表的计算机论文

雷军1992年发表的计算机论文

雷军1992年发表的计算机论文

雷军1992年发表的计算机论文

雷军1992年发表的计算机论文

有话要说...